近日,广东坤凡律师事务所收到河源市普法办公室发来的感谢信,信中对我所积极参与青少年普法工作、助力《法润少年》栏目顺利推进所作出的突出贡献,致以最诚挚的谢意,这份认可既是荣誉,更是责任。
为深入贯彻习近平法治思想和习近平总书记对未成年人思想道德建设的重要指示精神,引导未成年人尊法学法守法用法,提升未成年群体的法律意识和自我保护能力,河源市普法办公室联合河源市律师协会,在《河源晚报·新少年》开办《法润少年》普法栏目。
该栏目以生动鲜活的案例诠释法律知识,打造接地气、高质量的青少年普法内容,收获了良好的社会反响。而栏目取得的显著成效,离不开我所高度的社会责任感与专业的职业素养——我所精心选派优秀律师深度参与栏目策划,以严谨务实的态度把控每一篇普法内容的准确性与感染力,为栏目的顺利推进和品质提升提供了坚实保障。
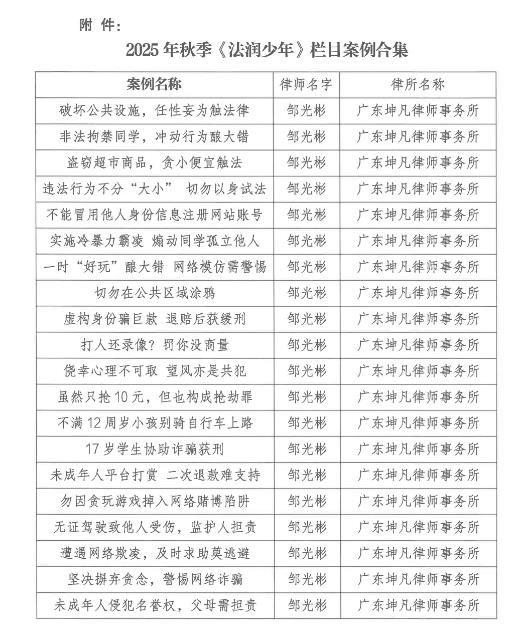
其中,我所合伙人邹光彬律师全程积极投身栏目建设,先后撰写20篇青少年普法案例,涵盖破坏公共设施、网络欺凌、校园霸凌、网络诈骗、未成年人驾驶等多个与青少年日常生活密切相关的领域,用专业视角拆解法律难题,用通俗语言传递法治理念,助力青少年树立正确的法治观,学会用法律武器保护自己。
收到这份感谢信,是河源市普法办公室对我所普法工作的肯定,更是对全体坤凡律师践行社会责任的激励。广东坤凡律师事务所始终秉持“严谨、诚信、专业、高效”的经营理念,在深耕法律实务、服务客户的同时,始终牢记法律人的社会责任,积极投身各类公益普法事业。
未来,我所将不负信任与期许,继续关心和支持河源市普法工作,持续发挥专业优势,积极参与青少年普法宣传,推送更多优质、实用的普法内容,用专业力量护航青少年健康成长,为推动河源市普法工作再上新台阶、建设法治河源贡献坤凡力量!

